Assalamu'alaikum, nah sekarang, kita akan mengulas tentang Gangguan Isyarat Pada Kabel Rangkaian.
Tentang Gangguan Isyarat Pada Kabel Rangkaian
Gangguan Isyarat Pada Kabel Rangkaian. Di bawah ini beberapa alat yang dapat digunakan untuk memeriksa gangguan rangkaian kecuali a. jumper wires d. volt tester b. tes lamp e. baro meter c. Cara melaporkan gangguan yang muncul pada layanan IndiHome salah satunya adalah dengan menghubungi layanan Customer Services yang terpampang di Web IndiHome.
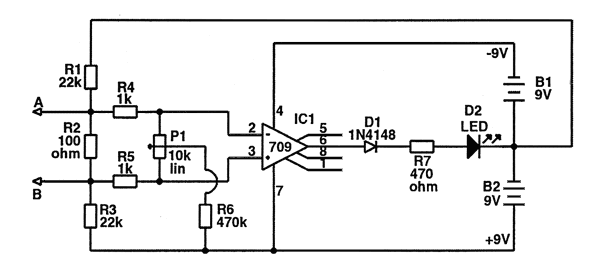
Preview Gangguan Isyarat Pada Kabel Rangkaian . Untuk menghidupkan sebuah beban kelistrikan yang misalnya lampu, maka diperlukan sebuah rangkaian kelistrikan yang terdiri dari sumber tegangan, kabel penghantar dan beban listrik yaitu lampu itu sendiri. GANGGUAN PADA KABEL BAWAH TANAH Syamsir Abduh Jurusan Teknik Elektro, FTI-Universitas Trisakti Jl. Gangguan Isyarat Pada Kabel Rangkaian ialah unsur penting karena sistem Gangguan Isyarat Pada Kabel Rangkaian mempunyai arus listrik bagi keutuhan pembakaran dan untuk mampu menggerakkan pendukung listrik.
Pada jenis rangkaian lain ada satu kabel di dalam sepatu rem. kelistrikan untuk melindungi kabel-kabel dan conector yang digunakan dalam sirkuit untuk mencegah timbulnya kebakaran oleh arus yang berlebihan atau hubungan singkat! Download
Unduh gambar Gangguan Isyarat Pada Kabel Rangkaian. Seringkali kita menemukan gangguan-gangguan pada AC dirumah atau diruangan kerja kita, seperti; AC tidak dingin atau daerah sekitar AC banjir karena masalah dari air pembuangan AC yang tersumbat, dll.
Selain itu,crimping tool juga digunakan untuk memotong kabel. Membaca jalur kabel sistem pengapian vega lama/cripton dengan panduan warna kabel nya. Penunjuk Tiada kuasa atau isyarat wayarles dinyahdayakan Sistem bersedia Mod menyelamat. e.
Gangguan Isyarat Pada Kabel Rangkaian AC yang rusak dengan mengeluarkan bunyi bising membuat isi ruangan menjadi tak nyaman. Sebagian besar gangguan pada saluran udara tegangan menengah tidak disebabkan oleh petir melainkan oleh sentuhan pohon, apalagi saluran udara tegangan menengah. Apraksia merupakan gangguan saraf pada otak yang membuat anak kesulitan mengkoordinasikan otot yang digunakan pada saat bicara. Terima kasih telah membaca artikel tentang Gangguan Isyarat Pada Kabel Rangkaian.





0 Komentar